九点诗话008 | 春色易狂秋更美
【賞析】
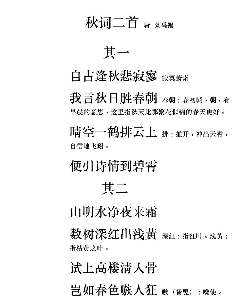
疑难句的解释 >>>
数树深红出浅黄:只见几颗树在遍山枯黄的深秋里,从枯黄的秋色中逆势飘红。此句隐喻在人生低落寂寥如秋之时,大多数人都会随大流,都会沉迷不振,只有少数健行君子,穷且益坚,不坠青云之志,处逆势而飘红。
得意而不敢轻狂,失意而不敢丧志,这就是出生于儒学世家刘禹锡的风格。他三十多岁时,被赶出朝廷,贬到湖南常德。在这些失意日子里,刘禹锡写了这两首诗。
第一首写的是人之常态,即很多人在秋天萧瑟之时,常因寂寞和萧条而悲叹,对此诗人毅然宣布:我言秋日胜春朝!为何这么说?你看,秋高气爽之际,一个云鹤,直上云霄,直排云端。云鹤是那么独立,那么自信,此情此景怎不让我诗情踊跃?诗人以云鹤寄托情怀,那么,诗人要表达怎样的情怀?请看下一首。
山明水净,这是秋的宁静,甚有“空山新雨后,天气晚来秋”的那种空灵。深秋下霜,难免有点凄凉。可喜的是,有几棵树上的红叶从一片枯黄中透出,光彩夺目,让人精神焕发。人生何曾不是如此?大多数人,按捺不住秋的寂寞,常常半途而废。而坚毅之君子,则反而在秋之寂寞中飘红。当然,诗人并非要在官场上刻意进取,而是要在人格上开出自己的傲霜枝!于是紧接着写道:“试上高楼清入骨,岂如春色嗾人狂”。秋高季节,登上高楼,寒清之气直透入骨。读到这里,我不禁想起——“梅花香自苦寒来”。君子正是因为守得住寂寞,故处穷途而志益坚,正是因为经得起苦寒,故虽严酷而香益清奇。秋与春相比,春天虽美,人人向往,但舒适温馨之春天却容易催人心之发狂啊。生活不正是如此么?历史上,哪个成就伟大事业的人物,不是在艰难困苦和寂寞中脱颖而出的?那些把江山白白丢了的,哪个不是在春色里沉醉的?
自古多悲秋,刘禹锡却反思春色以美秋。大自然有春秋,人生何曾无春秋?知人生之春秋者,沉迷于春色固然不该,但耐不住清秋之寂寞者,又何以为君子?刘禹锡此诗,留给我们很多人生的思考。
(完)

