九点诗话012 | 欣赏一篇古代的命题作文
【賞析】
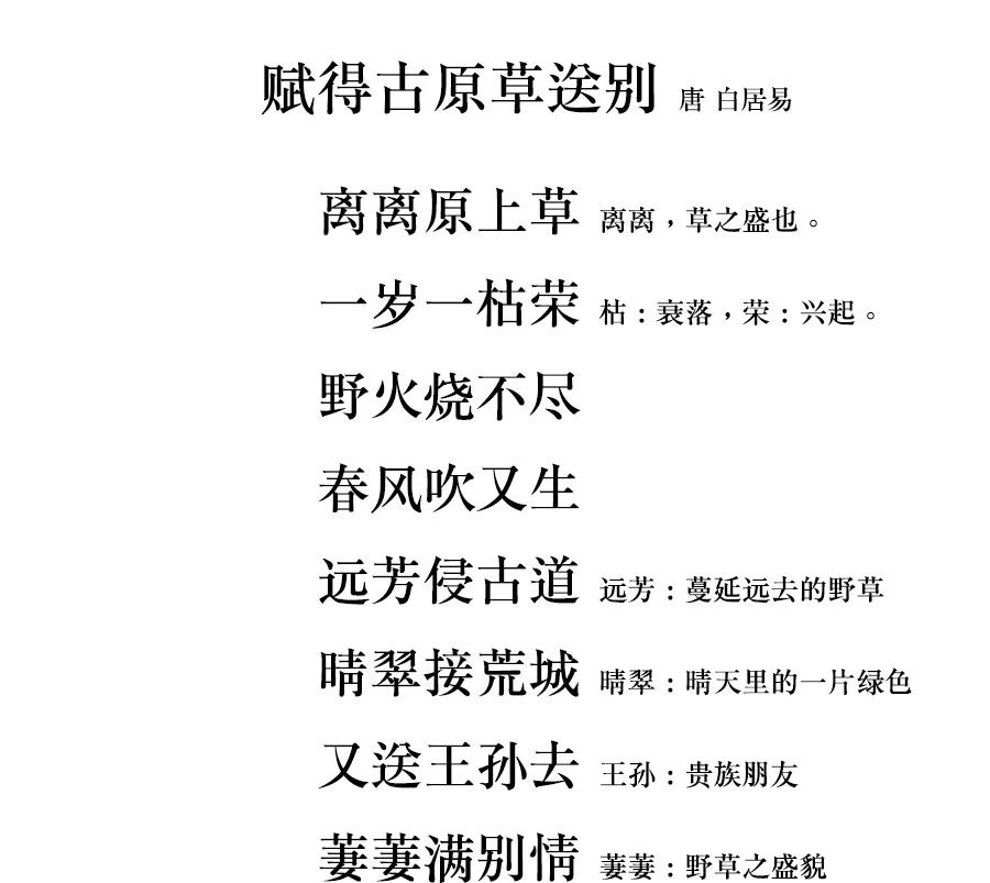
赋得体:科举试帖诗等取古人句或成语为题作诗时,须在题目前面加“赋得”二字,如此写成的诗称赋得体。据说这是白居易十六岁去长安写的第一首诗。“古原草送别”是题目,作诗时在题目前加上了“赋得”两个字就变成了本诗这个题目。

章法解读:题目为:“古原草送别”。第一、二句紧扣“古原草”,用“离离”两个字写出了原草的茂盛与生趣。枯与荣,写出原草的盛衰轮回;第三、四句是对原草的“枯”与“荣”的展开;第五、六句写“古道”与“荒城’,但古道有远芳蔓延而来,荒城,有晴朗之翠绿相接,写的仍是原草之情状;最后两句,紧扣“送别”二字,以萋萋如原草之情送别。

诗歌四联,联联相扣,层层展开,扣题结尾,也是从前联的自然过渡而来。诗歌语言平实、流畅,章法自然、严谨,颔联与颈联对仗工整,此诗意境浑若天成,韵味回荡无穷,堪称绝唱。

意境解读:据说,白居易拿此诗去见当时名士顾况时,顾况一看到“野火烧不尽,春风吹又生。”句便赞叹不已。确实,此联句是全诗的灵魂。

诗歌从紧扣题目入手,一句 “离离原上草”以草晓喻人生,作为送别之铺垫。“一岁一枯荣”,写出来荣枯之周期,写的是草,寓意的是人生,如此落笔,已属非凡。颔联于是深入原草之顽强生命力,写道:“野火烧不尽,春风吹又生。”原草虽小,却不同寻常,于荣枯之间,野火再猛,也难以屈服其顽强之生机。此联对一岁一枯荣展开了描述,流露出了作者对人生的天真和自信。颈联接著对原草的性情继续赞美:“远芳侵古道,晴翠接荒城”。远处看去,原草蔓生到了古道上,晴天里,一片绿色与荒涼的古城连成了一片。别看这小小原草,她不仅生命力顽强,而且连古道和荒城都因为她而换发了无限生机!

作为送别诗,表面写的是草,实际是送别朋友到远方去时的赞美、期许与高歌。十六岁能写成如此充满自信、朝气和大情怀的妙句,实在令人惊叹。于是作者又顺着颈联之势转笔点出:萋萋满别情。意思是,茂盛的原草便是我送朋友的满满情义!临行送别,不以酒助兴,不道半句儿女情长,却以如此活泼而又充满人生哲理的原草之情作为送别,充滿君子惺惺相惜之意,同时也扣题结尾,让全诗的起承转合分明,全篇灵动且浑然一体。毫无疑问,这诗作称得上是赋得体诗的绝品。
(完)

