蔡老师解读唐诗十首
唐诗十首沿用《毛诗正义》的品诗风格,意义在于:
一、让大家都能读懂诗歌,学会品诗歌。
二、让诗歌回到纯朴的性情上来,让诗歌生活化,使诗歌能行其教化。
三、诗歌品赏注重于真情实感,不刻意追求文艺的高度,避免太过于文艺化而走向“文人相轻”的极端。

汗水成颗粒,磨砺见良知

【賞析】俯拾即是,不取诸邻。俱道适往,着手成春。如逢花开,如瞻岁新。真与不夺,强得易贫。幽人空山,过雨采苹。薄言情悟,悠悠天均。 ---《诗品 自然》
当午而汗水汨汨地流下,这辛苦只有在大热天到地里去干过几回农活才能体会得到。此诗是随口捡来,质朴如口头语,吟来却日日不厌。为何?君子修德,知恩惜缘,爱惜粮食,情系农夫,这本是人人良知中事,如水之于鱼,虽寻常而不可离也。然而,我们仅仅背诵诗歌,不去真实去体验,就能生起对百姓有同情心?就能生起爱惜每一粒粮食的心?
宋杨万里是这么教育儿子的:“古人学问不遗力,少壮工夫老始成。纸上得来终觉浅,绝知此事要躬行。”我们应如何从小就培养孩子的感恩心和知恩惜缘的心呢?这是我们每个教育工作者必须思考和面对的问题。所以,我写此诗的赏析时,起了这个题目---「汗水成颗粒,磨砺见良知」,望大家深思。

七岁稚童与威武从容之诗
【解读】七歲童真,詩是隨口出。
鵝、鵝、鵝,仿鵝之聲以名鵝之形象,無半點臆造,渾然天成。曲項,鵝之威武,向天而喧其歌也;紅掌,鵝之閒情,撥水弄波,屹然獨立也。鹅、鹅、鹅,或向天抒懷,或從容涉世,無须惊涛骇浪,只在清波綠水間。
针线虽小 ,针线之爱却大如春晖
【賞析】母亲的线,游子的衣,开篇的两句,平平淡淡,一线一衣,相连之妙,如神传。
紧接着写道:临行密密地缝。此句信手拈来,却道出了母爱的细腻,母亲深恐儿子外出太久,没人为他缝衣服,尽量缝得结结实实。而父爱就没这么细腻了,父爱如山,他即使对儿子百般爱护,也做不得这么细心。
由小而见大,母爱之细腻,如春天细雨,默默润物,细无声息;母爱之大又如三春之光辉。子女之报答,如寸草之微小,怎回报得了这三春的大光辉?
孔子在孝经中说“夫孝,德之本也,教之所由生也。”孝道是我们一切德行的根本。不明孝道,不行孝道,我们其他任何德行都难以从内在的心性生根,更难以在日常生活中践行。家庭社会都应从孝道抓起,我们的道德教育才能扎根,才能普及于人民。

诗歌也能问道?
【賞析】 三才化生,三极彝训,道深稽古。致化惟一,分教斯五。性灵熔匠,文章奥府。渊哉铄乎,群言之祖。---引自《文心雕龙》
古代文人,以诗歌托付情怀,寄寓道心。后人不知,怀小人好乐之心以揣度,坏了我中国文风。故咏唱:”松下问童子,言师采药去。只在此山中,云深不知处。”时,其中之妙,我实在无法说出口,于是只好继续吟道:“一局棋,一炉药,天意时情可料度,白日偏催快活人,黄金难买堪骑鹤。”
何须多言?一句“只在此山中,云深不知处”就够了。珍惜这一句吧。能参破它,你何须求师去?因为,山不深,云太深啊!

“万家酒店”以“十里桃花”请李白
【赏析】李白,字太白,号青莲居士。
据说汪伦与李白素不相识,却写信邀他去泾县玩,信上写道:“先生好游乎?此地有十里桃花。先生好饮乎?此地有万家酒店。”李白欣然前往。他见汪伦遂问桃园酒家何处?汪伦道:“桃花者,潭水名也,并无桃花;万家者,店主人姓万也,并无万家酒店。”李白大笑,留数日离去,临行时写下了这首赠别诗。
写诗,语忌直、意忌浅、脉忌露、味忌短。李白此诗句句皆口头语,直;句句一读即明,无须揣摩,浅;句句直白,前后一口气说完,够露;味嘛,似平淡而短,但读来却直而可亲,浅而情深,味似短而余韵则回荡无穷。李白此诗,不犯四忌也犯了三忌,读起来却平直浅露而更让人觉得亲切而可爱,反复品味则又不禁拍案惊叹:高手出招,招招平常如家常便饭。然而,正是这些平平常常之招,不是高手谁能做得到?
诗一开句便直呼自己名字李白,古人是不轻易直呼名字的,此处自我直呼,让人感觉到了朋友之间,不拘小节,亲密无间,何等亲切!
古人送客,一定真诚地送到渡口。为何汪伦与李白不同来?临时有事?但不论什么原因,汪伦还是跟着来了,而且是乘舟将欲行之时,汪伦才踏着歌声而来,估计是提着一壶酒赶来的。兴奋之余李白又脱口而出:潭水千尺,比不上汪伦送我之情深啊。诗歌短短四句,写得平白如水,意境却藏而不露,句句刻骨铭心!
总之,读此诗,总觉得很平直,却又有说不出的妙!这么来比喻吧,此诗读来,如久受污染的都市人,忽然喝上一口甘冽的山泉水,初觉无味,稍后便顿觉甘醇爽快,妙不可言。各位,何不也来品一品此诗?

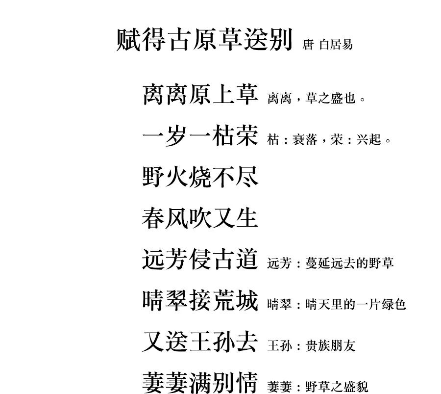
欣赏一篇古代的命题作文
【賞析】赋得体:科举试帖诗等取古人句或成语为题作诗时,须在题目前面加“赋得”二字,如此写成的诗称赋得体。据说这是白居易十六岁去长安写的第一首诗。“古原草送别”是题目,作诗时在题目前加上了“赋得”两个字就变成了本诗这个题目。
章法解读:题目为:“古原草送别”。第一、二句紧扣“古原草”,用“离离”两个字写出了原草的茂盛与生趣。枯与荣,写出原草的盛衰轮回;第三、四句是对原草的“枯”与“荣”的展开;第五、六句写“古道”与“荒城’,但古道有远芳蔓延而来,荒城,有晴朗之翠绿相接,写的仍是原草之情状;最后两句,紧扣“送别”二字,以萋萋如原草之情送别。
诗歌四联,联联相扣,层层展开,扣题结尾,也是从前联的自然过渡而来。诗歌语言平实、流畅,章法自然、严谨,颔联与颈联对仗工整,此诗意境浑若天成,韵味回荡无穷,堪称绝唱。
意境解读:据说,白居易拿此诗去见当时名士顾况时,顾况一看到“野火烧不尽,春风吹又生。”句便赞叹不已。确实,此联句是全诗的灵魂。
诗歌从紧扣题目入手,一句 “离离原上草”以草晓喻人生,作为送别之铺垫。“一岁一枯荣”,写出来荣枯之周期,写的是草,寓意的是人生,如此落笔,已属非凡。颔联于是深入原草之顽强生命力,写道:“野火烧不尽,春风吹又生。”原草虽小,却不同寻常,于荣枯之间,野火再猛,也难以屈服其顽强之生机。此联对一岁一枯荣展开了描述,流露出了作者对人生的天真和自信。颈联接著对原草的性情继续赞美:“远芳侵古道,晴翠接荒城”。远处看去,原草蔓生到了古道上,晴天里,一片绿色与荒涼的古城连成了一片。别看这小小原草,她不仅生命力顽强,而且连古道和荒城都因为她而换发了无限生机!
作为送别诗,表面写的是草,实际是送别朋友到远方去时的赞美、期许与高歌。十六岁能写成如此充满自信、朝气和大情怀的妙句,实在令人惊叹。于是作者又顺着颈联之势转笔点出:萋萋满别情。意思是,茂盛的原草便是我送朋友的满满情义!临行送别,不以酒助兴,不道半句儿女情长,却以如此活泼而又充满人生哲理的原草之情作为送别,充滿君子惺惺相惜之意,同时也扣题结尾,让全诗的起承转合分明,全篇灵动且浑然一体。毫无疑问,这诗作称得上是赋得体诗的绝品。
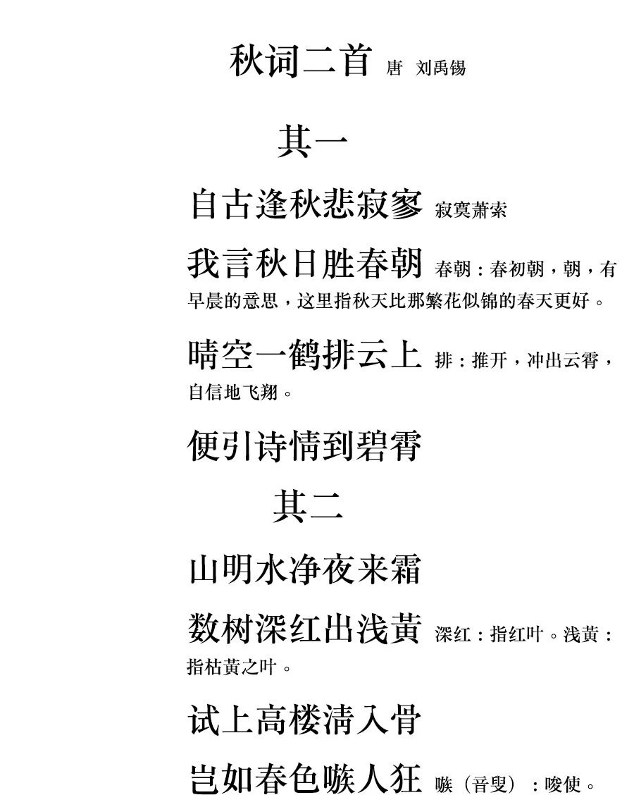
春色易狂秋更美
【賞析】疑难句的解释 >>>
数树深红出浅黄:只见几颗树在遍山枯黄的深秋里,从枯黄的秋色中逆势飘红。此句隐喻在人生低落寂寥如秋之时,大多数人都会随大流,都会沉迷不振,只有少数健行君子,穷且益坚,不坠青云之志,处逆势而飘红。
得意而不敢轻狂,失意而不敢丧志,这就是出生于儒学世家刘禹锡的风格。他三十多岁时,被赶出朝廷,贬到湖南常德。在这些失意日子里,刘禹锡写了这两首诗。
第一首写的是人之常态,即很多人在秋天萧瑟之时,常因寂寞和萧条而悲叹,对此诗人毅然宣布:我言秋日胜春朝!为何这么说?你看,秋高气爽之际,一个云鹤,直上云霄,直排云端。云鹤是那么独立,那么自信,此情此景怎不让我诗情踊跃?诗人以云鹤寄托情怀,那么,诗人要表达怎样的情怀?请看下一首。
山明水净,这是秋的宁静,甚有“空山新雨后,天气晚来秋”的那种空灵。深秋下霜,难免有点凄凉。可喜的是,有几棵树上的红叶从一片枯黄中透出,光彩夺目,让人精神焕发。人生何曾不是如此?大多数人,按捺不住秋的寂寞,常常半途而废。而坚毅之君子,则反而在秋之寂寞中飘红。当然,诗人并非要在官场上刻意进取,而是要在人格上开出自己的傲霜枝!于是紧接着写道:“试上高楼清入骨,岂如春色嗾人狂”。秋高季节,登上高楼,寒清之气直透入骨。读到这里,我不禁想起——“梅花香自苦寒来”。君子正是因为守得住寂寞,故处穷途而志益坚,正是因为经得起苦寒,故虽严酷而香益清奇。秋与春相比,春天虽美,人人向往,但舒适温馨之春天却容易催人心之发狂啊。生活不正是如此么?历史上,哪个成就伟大事业的人物,不是在艰难困苦和寂寞中脱颖而出的?那些把江山白白丢了的,哪个不是在春色里沉醉的?
自古多悲秋,刘禹锡却反思春色以美秋。大自然有春秋,人生何曾无春秋?知人生之春秋者,沉迷于春色固然不该,但耐不住清秋之寂寞者,又何以为君子?刘禹锡此诗,留给我们很多人生的思考。
渔翁取利人人媚,雪钓寒江谁能知!
【賞析】问一问,如不考虑押韵,最后一句改为“独钓寒江鱼”如何?以此引发孩子对诗歌字词的推敲和意境的领会。
渔翁取利人人媚,雪钓寒江谁能知!——品一品诗人独钓寒江雪的精神境界。
柳宗元,祖上世代為官,父亲习儒,母亲信佛。他与刘禹锡都是唐朝难得的大儒士。他年轻即中进士,后被贬永州,再贬时,为柳州刺史。他关心民生,锐意改革,在柳州,他带领百姓破除巫风,改革陋俗,兴修水利,做了很多利国利民的事情。当地为了纪念他,还为他建了庙。
柳宗元的诗歌意境深远,耐人寻味。千山鸟不飞,万径无人行,这是何等一个严寒季节。寥寥几个字,把一幅千山寒凝,万境孤寂的酷寒天气写绝了。恰是在这样人与兽都害怕与退缩的沉重环境里,居然出现了一个超然独立者--- 孤舟上披蓑戴笠之老翁。
他孤舟,因为他不同污合流;他孤舟,因为他不愿意苟且偷安。他虽只一片孤舟,披蓑戴笠,艰苦寂寞,但他仍自由自在地独钓寒江雪!寒江钓雪,看似是一种无奈,一种消遣。其实不然,这正是一种儒者积极的精神。
诗歌中一个绝字,一个灭字,写的似是严寒的沉重气氛,实是托景隐喻政治上的寒冬。此时处境艰难,人人自危,只有作者孤身挺立。由此我想起了易经的明夷卦。卦曰:“明入地中,明夷。內文明而外柔顺,以蒙大难,文王以之。利艰贞,晦其明也。內难而能正其志,箕子以之”。在政治的极度黑暗中,君子遇难而能守坚贞,不仅文王、箕子如此,孔子亦是如此。他周游列国,屡遭曲折而不改其乐。遇耦而耕者劝避世时,他坚定地说,吾非斯人之徒与而谁与?天下有道,丘不与易也,以此表明他积极参与社会的教化与改革的决心。董仲舒也曾说:”正其谊不谋其利,明其道不计其功“。
在“滔滔者天下皆是”的蝇营狗苟社会风气中,面对荣与辱,唯有真儒者不计其功,不谋其利,由仁义而果断独行。这正是千山鸟绝,万径无人的孤独、寂寞、无助中,坚持钓雪的境界。因此,釣雪,他已经不再是钓什么,钓雪是一种精神,是凌寒独自开的境界。
我们百年之后怎办?
【賞析】这是一首难得的佛诗。诗人在诗歌中借双鬓之悲,惊示世人,劝导世人从名利场中回来,回归心灵深处,回归“无生“的净土中。
诗歌一开篇便直写“悲双鬓”,直接感叹了人生苦短。颔联接着以“山果落”和“草虫鸣”一终一始,揭示了人生短暂,轮回不断的常理,引发大家对生死大事的重视。颈联则顺着颔联论理,认为道教求皮囊之长生不老,断不可得。最后两句则呼应首句“悲双鬓”之叹,告诫世人,欲了却此双鬓之悲,了却此生死病老之事,唯有一个径途---证入“无生”之境界。
王维信佛,他的诗歌常常给人以空灵和宁静的感受。诗歌一开始便以“悲双鬓”发出岁月催人老的感叹,接着便从悲字展开:空堂静坐,不知不觉又到了二更天。时间在无情地流逝,我又能如何?此时,唯有放下心中一切顾虑和负担,身心与周围打成一片:夜雨淅淅沥沥,此时听到野果雨中落下,草虫近处鸣叫。大自然种种声音,此时历历分明。颔联“雨中山果落 灯下草虫鸣”不仅描绘了独坐入静时种种声音生于耳根的情景,而且隐含着一死一生,生死交替,轮回不断的哲理。雨中山果落,寓意的是一物之终结,灯下草虫鸣,寓意的是一物之开始。如此一死一生,轮回不断,实在让人兴叹。为了解决人生这生死大事,自古就有佛家与道家两种不同的修炼。道家有内丹外丹之修,成功者可以长生不老;佛家则弃皮囊而求证不生不灭的彼岸。当然作者王维是信佛的,他认为,道家返老还童之术不可信——白发终难变 ,黄金不可成。唯有证入佛的境界,才能超脱生死轮回,了却人生这生死轮回的苦海——欲知除老病,唯有学无生。
题外话:诗歌没有提及儒家,我们这里顺便阐述下。儒家之于生死大事与佛、道不一样,儒家不太强调个人的生死解脱问题,但非常重视个人的德行,强调修德以福荫后代,让香火代代相传。另外,在生命与道义不可兼得时,则主张杀身成仁,舍生取义。可见儒家更强调的是做人与做事,而不是个人的生死解脱问题。


文章来源于儒踪天下网站九点诗话的整合

